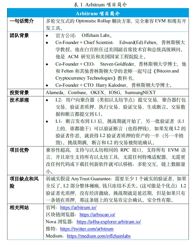
一文读懂以太坊二层项目Arbitrum

1、项目情况介绍

1.1 技术方案及特点

Arbitrum方案是由Offchain Labs提出并创建的,最早是一个纯粹的研究型学术项目,后经过不断优化和改进,逐渐转入实践。该方案也是基于Optimistic Rollup的解决方案,通过经济激励的博弈模型维护安全性并通过欺诈证明来维护交易有效性,主要区别在于挑战机制和实现形式。Optimism只需要排序者和验证者执行一次欺诈证明交互即可判断出结果,而Arbitrum认为一次交互可能导致欺诈证明需要包含大量的交易从而超出gas限制,并且提出欺诈证明是由于单条指令执行异常导致,无需执行全部的指令。因此,Arbitrum将欺诈证明分为多轮步骤,只需要证明排序者在执行某条指令时出现异常,即可证明排序者作恶,节省成本。

Arbitrum的方案与Optimism Rollup的主要特点是一致的,我们不再赘述,主要可以关注欺诈证明机制的变化带来的改变。

  • 多轮欺诈证明交互。Arbitrum采用多轮欺诈证明验证交易的有效性,降低单次挑战需要消耗的gas,不必担心gas费用超出限制。

  • 对EVM的兼容性更强。虽然Optimism团队的OVM对EVM兼容,但其实不是100%兼容,已有的项目从一层迁移过来仍然需要修改代码,Arbitrun团队的方案则是几乎100%兼容。

  • 多步交易可能存在安全性问题。Arbitrum交易的有效性验证需要多轮交互,内置虚拟机需要支持异步机制,该机制更加复杂,代码量更大,可能存在安全问题。

2. Arbitrum现状

2023年初表现最亮眼的赛道莫过于Layer2,这也符合大部分机构和影响力人物的预测。在币价上,Optimism, Polygon以及Arbitrum上的生态币也都表现不错,比如代币$OP在2月最高$3.17,$MATIC最高也达到$1.32。在Terra和Solana这类新公链在熊市的暴雷事件影响下,未来还将是以太坊的主场,可以说更多是新公链和Layer2的竞争。随着加密行情出现的小高潮,在2月Arbitrum一马当先,创造了瞩目的成果。

图1. TVL in all chains
图1. TVL in all chains

目前,Arbitrum是以太坊二层扩容方案中TVL最大的项目,达到3.85B,占所有网络的3.63% TVL份额,在L2中还拥有55.97%的TVL份额,尤其是空投之后,增长了21.29%。Arbitrum Rollup是一种由链上以太坊合约管理的链下协议,所以准确地说Arbitrum并不是一条区块链,而是把链下交易通过压缩算法上传到以太坊主网。这种方式能够部分解决以太坊面临的拥堵问题,以达到快速交易、低gas fee、安全性保证、用户体验好等优势。

图2. Layer2项目一览
图2. Layer2项目一览

2023年3月16日,Arbitrum宣布了其代币$ARB,这是 Arbitrum One 和 Arbitrum Nova 网络的DAO治理代币 。Arbitrum 代币 $ARB 初始总供应量 100 亿枚,每年最多通货膨胀 2%。代币空投方面,初始总供应量的 11.62% 会空投给 Arbitrum 用户,1.13% 将空投给构建在 Arbitrum 构建应用的 DAO 金库。具体代币分配如下:

  • 42.78%(42.78 亿枚)Arbitrum DAO 金库;

  • 26.94%(26.94 亿枚)分配给 Offchain Labs 团队 / 未来团队和顾问;

  • 17.53%(17.53 亿枚)分配给 Offchain Labs 投资者;

  • 11.62%(11.62 亿枚)通过空投分配给 Arbitrum 用户;

  • 1.13%(1.13 亿枚)分配给在 Arbitrum 上构建应用的 DAO(通过空投)。

3. 技术升级

2022年,Arbitrum动作频出,除了奥德赛活动之外,其在技术升级上也是不断推陈出新,其中包括启动Arbitrum Nova和Arbitrum One双链、推出新的编程环境Stylus。下面我们一一介绍这些技术核心和解决的问题。

3.1 Arbitrum Nova — AnyTrust链

2022年7月12日,Arbitrum网络宣布构建了新链「Arbitrum Nova」。这条链基于AnyTrust技术搭建,专为游戏、社交应用程序和对成本更敏感的用例而设计。AnyTrust 技术基于通过数据可用性委员会确保的最小信任假设。该委员会将负责管理链下交易数据并提供该数据支持批次。因此,AnyTrust省去了用户需要等待的7天提币期,提高了用户体验。主要技术核心有以下几点:

  • 为批量交易签署数据可用性证书 (DACerts) 并发布此 DACert;

  • 如果委员会无法达成共识,该链将恢复为 Arbitrum 汇总协议;

  • 数据执行将在 L2 链上执行,经过一段充满挑战的时期后,新的汇总状态将在以太坊上得到确认。

3.2 Nitro

2022 年8月底。Arbitrum One成功升级到Nitro版本。Nitro升级大大提高了网络速度并降低了交易成本。总的来说,Nitro主要做了以下技术升级:

  • 对之前的AVM架构和ArbOS进行了一些修改;

  • 流行的 WebAssembly (WASM) 架构将取代旧的、定制设计的 AVM 架构。

  • 定制的 EVM 模拟器被 Geth 取代;

  • ArbOS 将缩小尺寸并用 Go 重写,从而为交易提供更优化的批处理和压缩系统。

Arbitrum Nitro 技术的核心是一个新的证明器(prover),可以在 WASM 代码上进行 Arbitrum 的交互式欺诈证明。这样就可以使用标准的语言和工具来构建和编译。同时,Gethcore也直接编译到Arbitrum中,使得其更兼容EVM。

3.3 Stylus

Arbitrum开发团队Offchain Labs宣布将为Arbitrum One和Arbitrum Nova推出下一代编程环境Stylus,Stylus通过WebAssembly智能合约功能,允许用户使用他们最喜欢的编程语言(包括Rust、C和C++)部署应用程序,以便与Arbitrum上的EVM程序一起运行。Stylus的速度快了一个数量级,并且能够降低费用,并且与以太坊虚拟机(EVM)完全互操作。Offchain Labs将Stylus称之为EVM+,但是,Stylus不会取代EVM。

4. 生态合作

在过去一年,Arbitrum 市场份额大幅增长,这种增长来源于:1. Layer2的持续看好;2. Arb的发币预期;3. 生态应用的增长,尤其是原生应用的增长。自去年9月主网Arbitrum One上线以来,以太坊Layer1主网上的头部DeFi协议Uniswap、Sushiswap、Curve等应用纷纷在Arbitrum One上集成部署,还有一些知名的跨链协议。例如Synapse和Stargate。这些应用的涌入也表明了开发者对Arbitrum扩容方案的看好。

2022年6月,奥德赛活动主办方挑选了Arbitrum上的14个最活跃项目,包括跨链桥、DeFi、NFT 、游戏。活动时间原本计划为期 8 周,但实际只进行了第一周就暂停了。奥德赛暂停的根本原因是在第二周的时候,网络拥堵,导致gas fee太高。当时已经超过了以太坊主网的gas fee. 其实这已充分说明Arbitrum 当时的状态没办法承载这么多的用户。

但是,奥德赛虽然只举办了一周,但这次的活动还是吸引了足够多的关注。Arbitrum 结合 NFT 以活动周的形式,激发了用户参与的热情,也有助于用户了解 Arbitrum 的生态,在提高用户量的同时,也给其生态的项目带来了流量。同时又保留了未来对发币的预期,而不是匆匆发币给空投的方式。

根据浏览器上的数据显示,自 6 月 21 日奥德赛活动开始到第一周任务结束时,Arbitrum 的新增地址达 20.7 w 个。并在 6 月 27 日单日新增达到了 5.5 万个,成为单日新增地址最多的一天。可见奥德赛活动之成功。

图3. Arbitrum 链上唯一地址数变化
图3. Arbitrum 链上唯一地址数变化

奥德赛活动之后,Arbitrum在技术上持续发力,在生态上不断推出创新机制的项目,使得其在1月底的小牛市期待值拉满。目前,Arbitrum 2022年10月-2023月1月的平均月活跃地址数为608.365k,较9月上涨了51.2%。Arbitrum的交易量与用户数也有相应的上升。

图4. Arbitrum月活跃地址数(dune, @springzhang)
图4. Arbitrum月活跃地址数(dune, @springzhang)

5. 热门项目分析

近2个月,Arbitrum上的原生生态项目获得了整个加密市场的关注。这里梳理了部分表现亮眼的项目,这些项目的市值与其它公链的同类型项目比较还有一定的差距,还是处于低估值状态。随着Arbitrum的发币和未来发展,都会有很大的提升空间。

5.1 Defi类

Arbitrum上有多链部署的知名项目,例如Uniswap和AAVE。但是,Arbitrum的原生项目反而展现出惊人的爆发力,例如永续合约交易所GMX 、衍生的收益聚合器和机枪池项目Jones DAO等。目前 Arbitrum 已经跑通了一个可以持续赚钱的飞轮:衍生品协议类似赌场,有持续的业务收入;各类收益聚合器利用自身策略持续吸引资金,并扩大收益;更多人参与收益聚合器,流动性更充足,收入也越来越多。

图5. Arbitrum TVL排名前十的项目(来源:Defillama)
图5. Arbitrum TVL排名前十的项目(来源:Defillama)

5.1.1 热点项目一:GMX

GMX 是一个去中心化永续合约交易所。其允许用户在一个去中心化的平台上进行高达 30 倍杠杆的 ETH、BTC、LINK 和 UNI 永续合约交易,而不是通过 Binance 或 FTX 等中心化交易所使用杠杆来进行做空或做多。

在执行上,它相比中心化交易所操作要更复杂些,并且需要使用预言机进行喂价。所以,它需要借助外部力量来执行开仓平仓操作,GMX 正是借助 Keeper(类似于众包)完成这项工作。

用户在 GMX 进行平仓操作的时候,会分为两部分:一个是用户发送交易,另一个是执行操作,而执行操作则是由 GMX Keeper 完成的。

用户不但需要交发送交易的 Gas 费外,为了能保证交易能正常执行,还需要为 Keeper 执行操作交 Gas 费。

GMX TVL 达 4.96 亿美元,占 Arbitrum 所有 DeFi 协议 TVL 的 27.53%(2023年3月20日数据)。该协议在过去一年中产生了 3390 万美元的收入,使 GMX 代币成为在动荡的 2022 年表现最佳的资产之一,对美元和 ETH 的回报率分别为 84.0% 和 428.5%。

5.1.2 热点项目二:Camelot

Camelot作为Arbitrum的原生DEX,在2022年12月已经完成了代币销售,整体上还是常规的Uniswap V2+Curve类型的DEX,在此基础上增加了Launchpad、结合了自定义交易手续费、将LP与NFT结合、允许项目方设置激励措施,它的功能和特点总结如下:

  • 和Uniswap V2一样的AMM DEX,流动性分散在从零到无穷大的整个区间内;

  • 和Curve类似的稳定币互换交易对;

  • 支持动态定向交易费用。Camelot让项目方可以根据市场条件和协议的具体情况设置交易手续费比例;

  • 通过NFT提供收益和激励措施。用户提供流动性获得代表质押头寸的spNFT;

  • 协议是无需许可的,项目方可以通过激励池Nitro Pools设置激励措施。这是额外的奖励池。

  • 具备Launchpad功能,项目方可以借此进行融资并引导流动性。

OP上的同类型项目TVL最高的为Velodrome,有7714万美元的流动性。这一数字甚至超过了Uniswap V3的4487万美元,但FDV只有946万美元,FDV/TVL为0.21。相对于Camelot,Velodrome的TVL更高,但估值更低。Camelot的TVL也在近期增长了57%左右,达到9879万美元。

5.1.3 热点项目三:RDNT

Arbitrum 上的借贷协议 RDNT 有两个创新:利用 LayerZero 进行多链借贷;可以循环贷(暂不能使用)。目前在 Arbitrum 上是龙头,TVL 超过了 aave V3 的 Arb 版本,但是长期来看竞争依然非常非常大。

由于是全链借贷协议,用户可以在任何主要链上存入任何主要资产,并跨链借入各种受支持的资产。 lender 存入资产,borrower可以借贷,产生的手续费(平台收益) 50%给到lender,剩下50%给到锁仓 RNDT作为奖励。目前该协议是V1版本,而V2版本将做出以下升级:

  • 将允许对 BTC、ETH 和 USDC 进行完全跨链借贷,随后由 Radiant DAO 投票选出的更多资产。

  • 将会把协议费用向LP倾斜,从而提高流动性和降低滑点;

  • 引入“Dynamic Liquidity”机制,奖励长期投资者;

  • 退出流动性池将触发惩罚机制。

5.2 游戏类

Arbitrum 拥有一个快速发展的 GameFi 生态系统,尤其是三个爆火的项目:Treasure DAO,The beacon,Trident DAO。目前 Arbitrum 上的 GameFi 生态并不像其衍生品赛道拥有和其他链比的绝对优势,只是相对领先,一切都需要看后续的发展。

5.2.1 Treasure DAO

Treasure想要构建一个「去中心化任天堂」,这是一系列链上游戏,这些游戏通过游戏内资产的互操作性和 Treasure 的原生代币 MAGIC 作为共享货币相互连接。这些游戏中最受欢迎的包括战略游戏 Bridgeworld、The Beacon 和 Smolverse 等角色扮演游戏,以及资源管理和战略游戏 Realm。

这些游戏可以通过 Trove 访问。Trove 是宝藏生态系统的中心,是游戏内资产和宝藏 NFT 收藏品的市场。这些系列中最受欢迎的是 Smol Brains(Smolverse 的基础)和另一个 NFT 系列 The Lost Donkeys,它有自己的同名游戏。

5.2.2 Trident DAO

Arbitrum 上一个项目「Trident」提出了「Risk To Earn」的可持续 GameFi 经济模型,引起了玩家和社群的关注,并在其 Token 公售后飙升为 Arbitrum 生态热度最高的项目。

PSI 是 Trident 的官方实用 Token,将使用于其未来版本中的各种游戏,可用于购买物品、兑换 NFT,玩家之间的投注等,并且 Trident 将从每次成功的下注中收取费用然后将其永久销毁,一旦 Risk To Earn 集成完成,PSI 的供应就会通货紧缩。

6. Layer2未来发展

6.1 Rollup方案瓶颈与展望

Rollup是被寄予厚望的扩容解决方案,其交易消耗的gas相比于以太坊主网大大减少。根据实际统计,Optimism 和 Arbitrum 的费用只有以太坊主网的10%-30%,而ZK rollups 的费用还不到以太坊的5%。一方面减少了链上资源的消耗,一方面又能保持数据的可用性,也就是以太坊主网能够查看并保证任何人都不能篡改链下的交易,Rollup可以继承以太坊的去中心化和安全性,成为了Layer 2的主流技术方案。

目前Rollup技术方案还存在一些短板,使其没有大规模发展,这些短板包括以下几点:

用户体验不佳:

表现在(1)OP提款存在挑战期,目前4大OP的官方跨链桥的提款等待期都是7天;(2)Rollup之间的互操作性低,部分跨链桥支持的资产种类非常有限;(3)OP缺乏费用优势,根据l2fees数据,OP的ETH转账、代币转账和代币兑换费用都高于1$;(4)充值步骤繁琐。

资本效率低:

表现在(1)流动性碎片化问题降低资本效率,不同的Rollup平台和建立在其上的应用会让流动性进一步碎片化。(2)OP的挑战期降低资本效率。

存在安全隐患:

Layer 2和Rollup都还是比较前沿的技术,很多用户对它的安全性怀有疑虑,主要体现在以下方面:

  • Rollup本身的智能合约存在漏洞,导致用户资金被盗;

  • Rollup的运营者出现故障或者故意作恶,导致用户资金被冻结;

  • 跨链桥被攻击或者运营者作恶,导致用户锁定的资金被盗。

从上述3个方面我们可以展望Rollup解决方案在未来的发展重点方向:

  • 提升用户体验,更广泛地采用快速跨链桥和更方便的交易所充提可以降低OP提款等待期的影响,减少上传数据量和提高链下处理效率来降低费用。

  • 提升资本效率,可以通过聚集流动性来提升资本效率。

  • 提升安全性,通过推进Rollup的去中心化运营和设置强制提款机制保障安全性。

6.2 Arbitrum在2023年的持续爆发

Arbitrum的成功预示着Layer2赛道将会成为下个牛市的起点。但在此之前,无论是Optimistic Rollup路线还是zk Rollup路线,在技术上仍然存在一些问题需要解决。在未来,Arbitrum项目将会在三个方面进行发展:

  • 继续技术升级;

  • 不断支持生态项目;

  • 借助发币预期吸引用户入场。

首先技术上,Optimistic Rollup技术仍然被略为中心化的排序器所诟病。Arbitrum 目前拥有中心化的排序器和白名单证明验证,同时拥有可升级的合约。虽然这些在目前并没有出现安全问题,也足以保护用户资产。但仍然增加了审查和损失用户资金的风险。所以,去中心化排序器和无需许可的证明验证都是必然之路。offchain labs在这些问题上也给出了相应的技术路线:

  • 继续降低费用,提升 tps

  • 去中心化

  • 将管理和授权软件升级去中心化

  • 验证者去中心化

  • sequencer 去中心化

在生态方面,目前Defi、跨链和游戏类是Arbitrum主打应用。但未来随着开发者和用户的不断增长,会有更多的新应用部署在该平台,而最值得期待的是社交类和NFT类的项目。同时,鉴于 Treasure 的成功和 Arbitrum Nova 的增长潜力,Arbitrum Nova链将会真正用起来,让Arbitrum 在游戏领域处于有利地位。

在经济模型上,其实这是最为期待的一个部分。代币的推出对于 Arbitrum 的长期成功至关重要,包括:(1)代币分配方案;(2)空投和激励生态方案;(3)治理方案。好的经济模型将会让Arbitrum朝着更加正向的方向发展,吸引用户和开发者。代币分配也将在决定 L2 的治理和生态系统内的长期权力集中方面发挥重要作用。此外,代币还可以用于分散关键网络功能,例如排序器 — — 排序、批处理和向 L1 提交交易的实体。

从以上分析可以看出,2023年将会是Arbitrum持续爆发的一年。它可能继续奥德赛项目,并强化目前的DeFi和游戏类项目,也会推出有特色的原生社交类项目和NFT类项目。同时,随着推出期待已久的代币经济模型,用于奖励用户和协议,后期真正启用Nova链,并开始部署协议,这些都是Arbitrum的利好消息。

参考资料

1. Arbitrum Odyssey 奥德赛攻略

2. https://www.bitance.net/category/jingzhengbizixun/18081.html

3.《骗币套路汇总,骗子如何榨干韭菜最后一滴汁的?

4. https://newsletter.banklesshq.com/p/arbitrum-is-mooning

5. Optimism Bedrock VS Arbitrum Nitro — PANews (panewslab.com)

关于火必研究院

火必区块链应用研究院(简称“火必研究院”)成立于2016年4月,于2018年3月起 致力于全面拓展区块链各领域的研究与探索,以泛区块链领域为研究物件,以加速区块链技术研究开发、推动区块链行业应用落地、促进区块链行业生态优化为研究目标,主要研究内容包括区块链领域的行业趋势、技术路径、应用创新、模式探索等。 本着公益、严谨、创新的原则,火必研究院将通过多种形式与政府、企业、高校等机构开展广泛而深入的合作,搭建涵盖区块链完整产业链的研究平台,为区块链产业人士提供坚实的理论基础与趋势判断,推动整个区块链行业的健康、可持续发展。

免责声明

1. 火必区块链研究院与本报告中所涉及的专案或其他第三方不存在任何影响 报告客观性、独立性、公正性的关联关系。

2. 本报告所引用的资料及数据均来自合规管道,资料及数据的出处皆被火必区块链研究院认为可靠,且已对其真实性、准确性及完整性进行了必要的核查,但火必区块链研究院不对其真实性、准确性或完整性做出任何保证。

3. 报告的内容仅供参考,报告中的结论和观点不构成相关数字资产的任何投资建议。 火必区块链研究院不对因使用本报告内容而导致的损失承担任何责任,除非法律法规有明确规定。 读者不应仅依据本报告作出投资决策,也不应依据本报告丧失独立判断的能力。

4. 本报告所载资料、意见及推测仅反映研究人员于定稿本报告当日的判断,未来基于行业变化和数据资讯的更新,存在观点与判断更新的可能性。

5. 本报告版权仅为火必区块链研究院所有,如需引用本报告内容,请注明出处。 如需大幅引用请事先告知,并在允许的范围内使用。 在任何情况下不得对本 报告进行任何有悖原意的引用、删节和修改。

Subscribe to X Research DAO
Receive the latest updates directly to your inbox.
Mint this entry as an NFT to add it to your collection.
Verification
This entry has been permanently stored onchain and signed by its creator.